选择城市
登录
热点
原创
精华
图文
视频
专题
人气
传播榜
文集
头条号
标签
下载APP
推荐
文化
旅游
资讯
文学
校园
艺术
读书
生活
教育
历史
健康
娱乐
美食
营销
情感
哲理
励志
家国
山阳县延坪镇:纪检力量沉下去,工作质效提起来
西安
三秦快讯
24-12-14 09:43
9423
【食安聊城】倾听诉求,共谋发展:聊城市食品安全促进会常务副会长徐军赴莘县、阳谷部分会员企业开展走访交流活动
聊城
诚信聊城
24-12-14 08:02
5499
9423
洛阳市美业协会与丽莎涵美彦创天下团队用爱点亮特需儿童的未来
洛阳
城市快报
24-12-14 07:45
9423
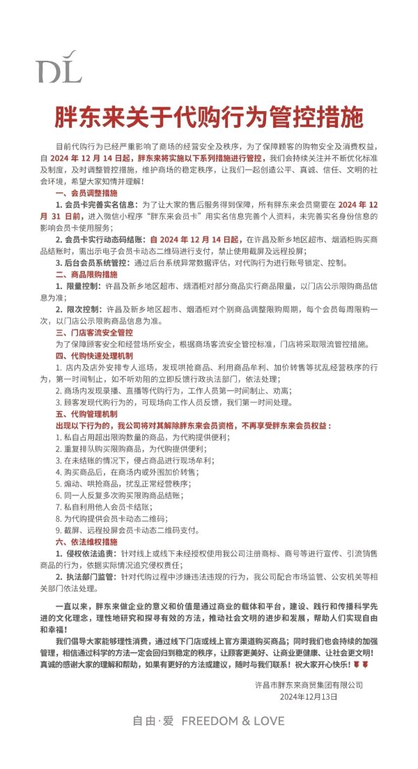
河南许昌:胖东来发布关于代购行为管控措施
置顶
许昌
精华
许昌视野
24-12-14 07:27
2.3167W+
9423
村民自购柴油农机生产,用皮卡车运油被罚3万 执法人员:皮卡无危险货物运输证 按照最低限度进行罚款
武汉
风云传奇
24-12-13 22:47
9423
健康中国在行动 一一记让人民做资本主人赋能中小企业上市南京群英会
北京
仰望央视
24-12-13 21:15
9423
梁桂不再担任江西省委常委
本地之焦
24-12-13 20:02
4.8312W+
9423
商丘市姓氏文化研究会莅临赵姓委员会筹备工作理事会调研考察指导工作
商丘
阿立影像视界
24-12-13 19:51
9423
青岛蓝天大妈走向新的征程”
北京
仰望央视
24-12-13 18:59
9423
首
<
1409
1410
1411
1412
1413
1414
1415
1416
1417
1418
>
尾
8874
最新
换一换
满庭芳·雨水 二首(文/三阳)
诗坛赤子 翰墨丹心——任和畅先生诗词点评
花海人潮映穗城,策马扬鞭启新程——2026广州天河花市侧记
浣溪沙·粉樱映山川 三首(文/三阳)
【潇湘头条第758期】多少风流事 都付笑谈中 @侃三国
周伟(幽兰)《春天,要来啦》‖诵读:梅子思秋
为福娃闹春图片题诗~李耀文(辽宁)
热评
更多
人气
更多
ဆ
首页 |
APP |
google浏览器下载 |
火狐浏览器下载 |
360网站安全检测平台
上海艾珂斯网络科技有限公司
沪ICP备2023020809号