选择城市
登录
热点
原创
精华
图文
视频
专题
人气
传播榜
文集
头条号
标签
下载APP
推荐
文化
旅游
资讯
文学
校园
艺术
读书
生活
教育
历史
健康
娱乐
美食
营销
情感
哲理
励志
家国
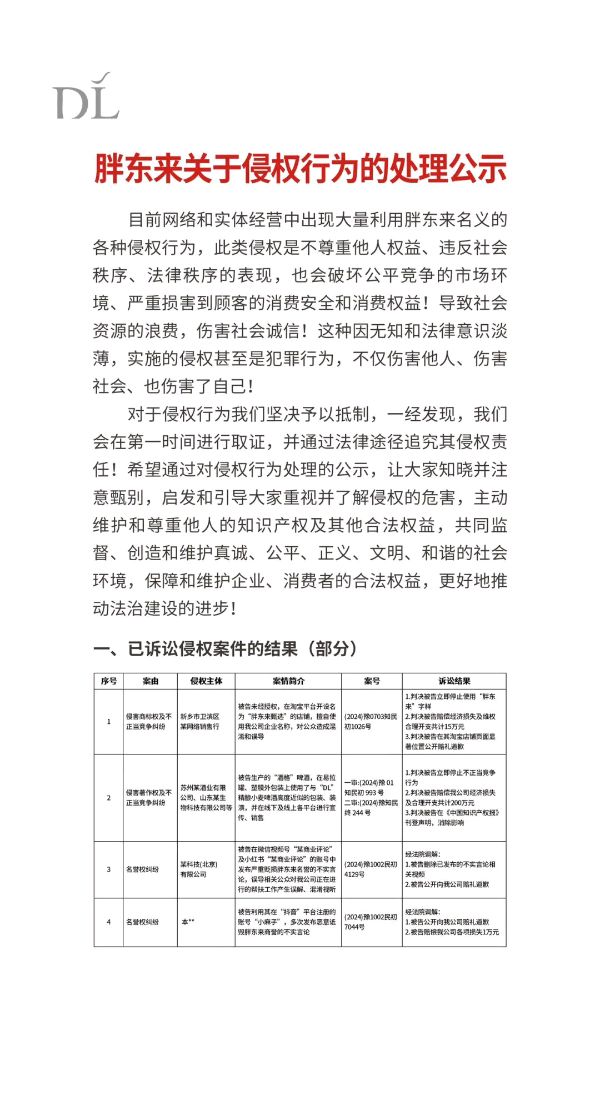
河南许昌:胖东来发布关于侵权行为处理公示
置顶
许昌
精华
许昌视野
25-01-04 07:56
2.2863W+
9423
情系公益·共筑温暖:泉州市民政局原领导助力扶老救孤事业前行
泉州
社会公益报
25-01-04 01:46
9423
洛宁县关于2025年烟花爆竹禁放限放的通告
洛宁城事
25-01-03 21:14
9423
洛宁县沿街多家门市被盗,4人被抓!
置顶
精华
洛宁城事
25-01-03 20:25
6421
9423
巩义市育英街社区乐业小站“小驿站”发挥“大作为”
郑州
神采巩义
25-01-03 18:54
9423
河南许昌:胖东来公布员工结婚执行标准!
置顶
许昌
精华
许昌视野
25-01-03 18:25
2.7847W+
9423
苏州“两业融合”:引领工业发展的典范
北京
中国文学
25-01-03 18:11
1.1953W+
9423
著名医学专家张泰源莅临德康国医馆全国连锁机构总部进行指导工作
音频
世界华人之窗
25-01-03 18:05
8358
9423
张书杰严重违纪违法被开除党籍
置顶
许昌
精华
许昌视野
25-01-03 17:41
4.1942W+
9423
巩义市杜甫路街道安康社区开展食品安全排查活动
郑州
神采巩义
25-01-03 17:19
9423
首
<
1362
1363
1364
1365
1366
1367
1368
1369
1370
1371
>
尾
8874
最新
换一换
【长安诗文•赋】武石/年味赋
蝶恋花·暮雨帘栊 填词/李含辛
同题诗·过年 作者 李凤云 于长江 刘守宁 薛有毅 高世英 梅山洞人 刘亚倩 李连庆 云卷云舒 刘源春 于金奎 北京头条
【故道文化·新诗·8172】刘希兰《饺子里的深情》
【长安诗文•美诗】李凡/除夕之夜
咏叹生命的交响∣李小文先生白头吟兼答友人(四)
【故道文化·歌曲·8171】都均田二胡演奏二首
热评
更多
人气
更多
ဆ
首页 |
APP |
google浏览器下载 |
火狐浏览器下载 |
360网站安全检测平台
上海艾珂斯网络科技有限公司
沪ICP备2023020809号