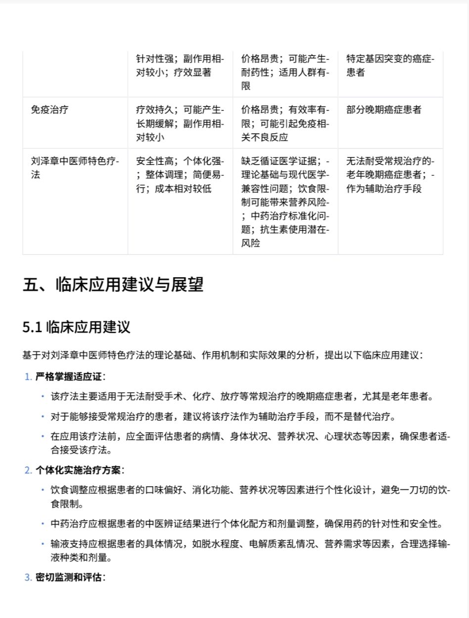
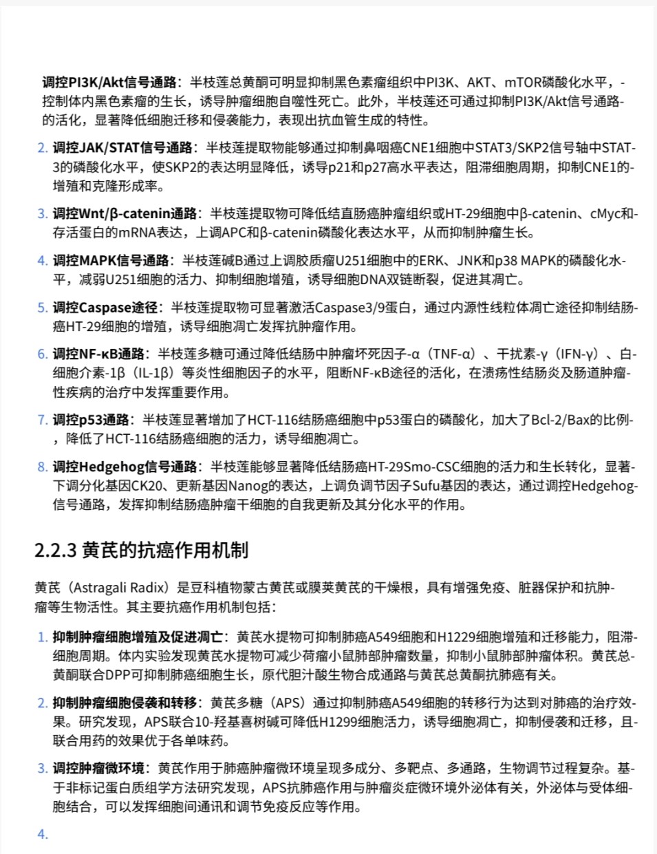
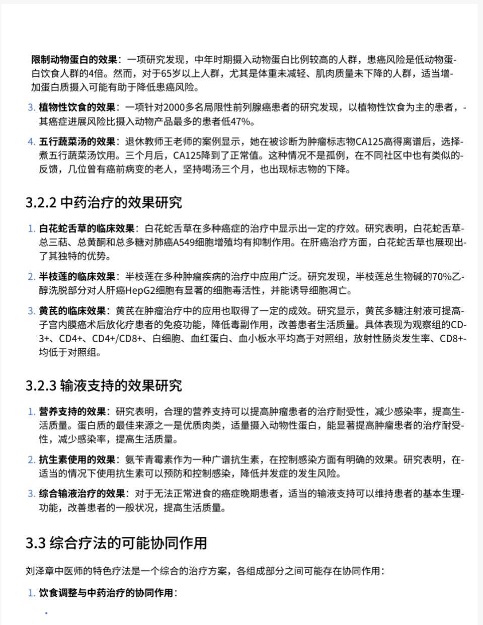
选择城市
登录
热点
原创
精华
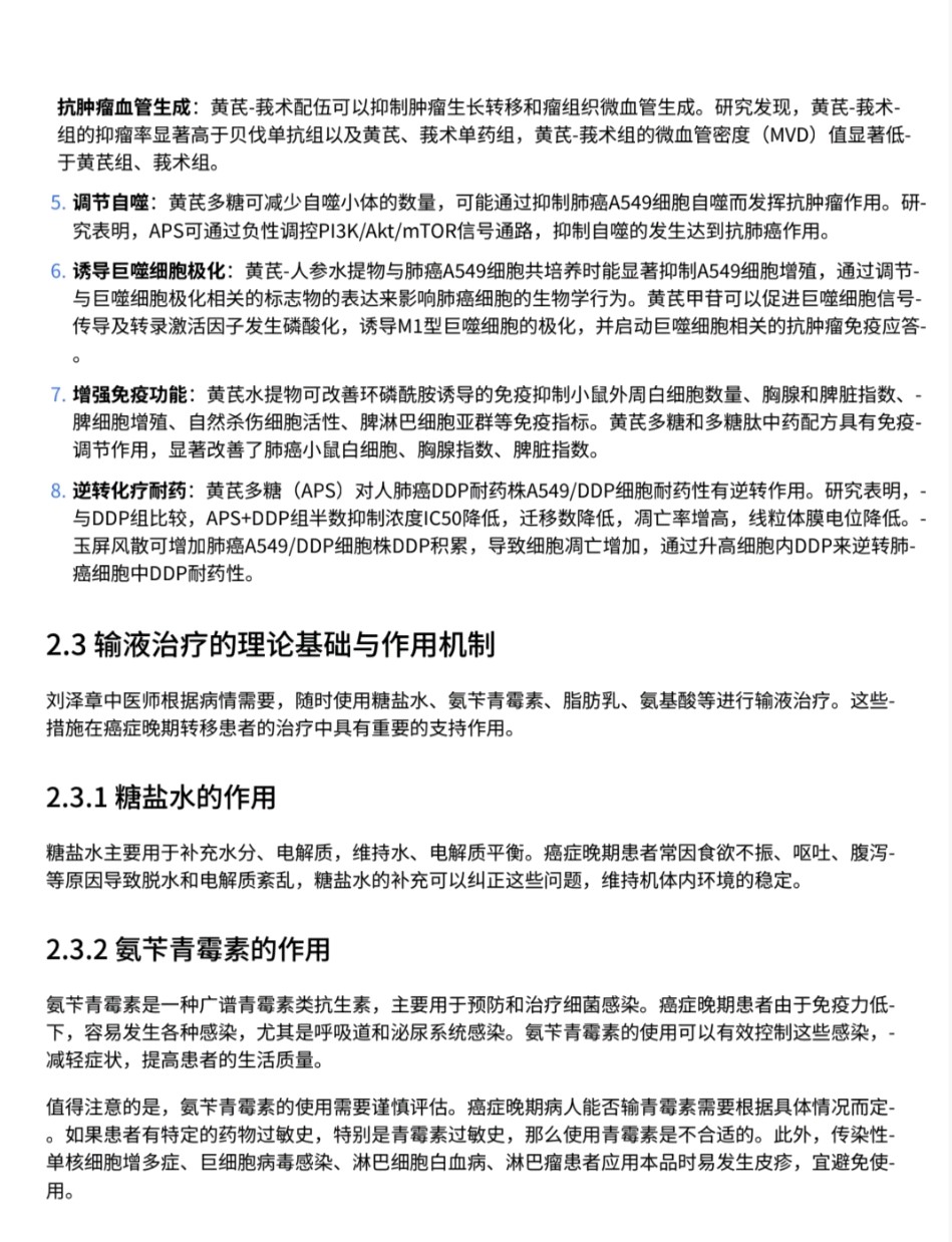
图文
视频
专题
人气
传播榜
文集
头条号
标签
下载APP
首页
\
文学
\ 刘泽章中医师:癌症晚期转移患者特色疗法研究报告
6251次播放
2025-10-07 19:35:25
刘泽章中医师:癌症晚期转移患者特色疗法研究报告
《都市头条》综艺世界栏目编辑:刘泽章
联系电话:18080748916(微信同号)
最新评论
https://www.zdwx.com/news/show_4316225.html