选择城市
登录
热点
原创
精华
图文
视频
专题
人气
传播榜
文集
头条号
标签
下载APP
登录
首页
\
文学
\ 康熙字典汉字五行所属
康熙字典汉字五行所属
精华
热点
2020-04-09 10:22:09
16436
阅读
关注
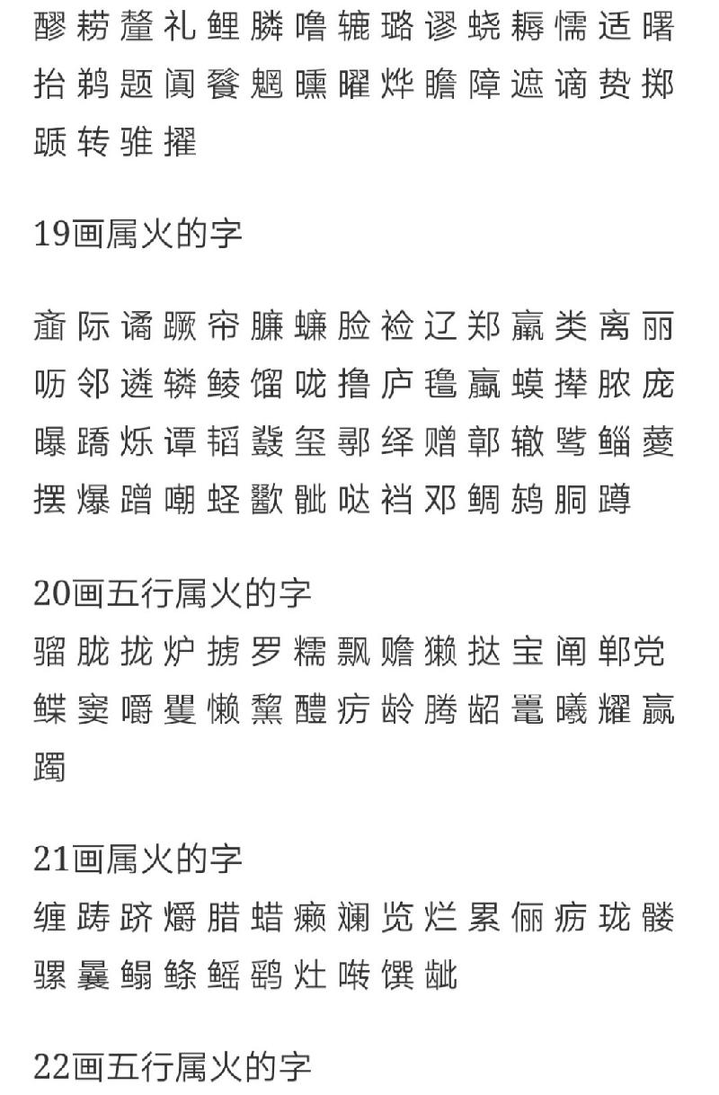
五行属火的汉字
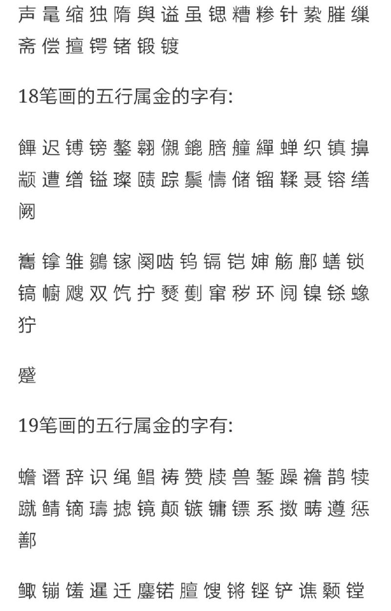
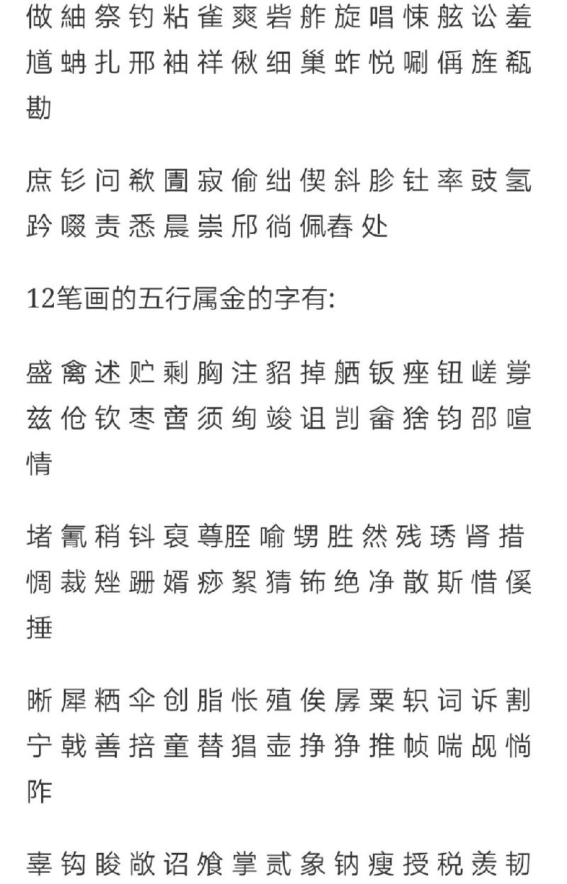
康熙字典五行属金的汉字
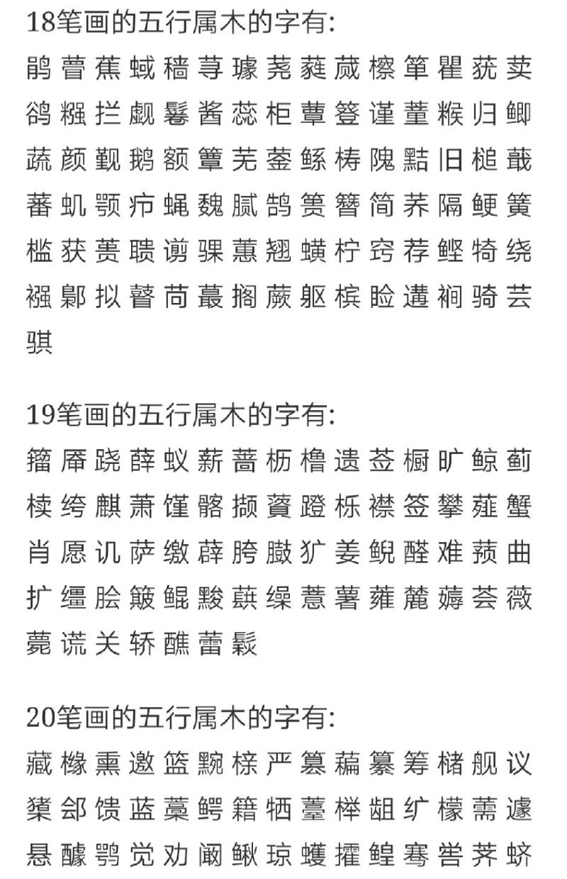
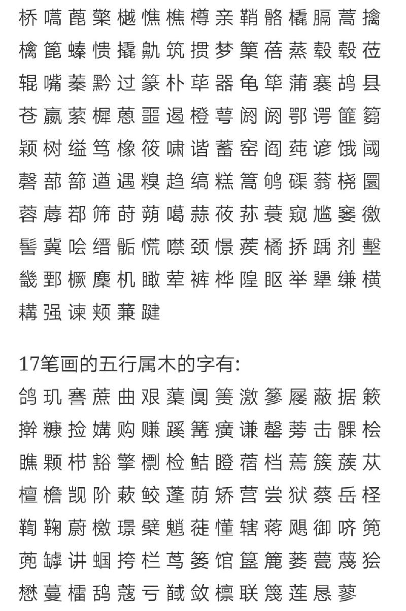
康熙字典五行属木的汉字
康熙字典五行属土的汉字
举报
查看全文
最新评论
举报
https://www.zdwx.com/news/show_1325979.html