
刘典忠简介
刘典忠,字楚南,号芸夫,斋号愚得斋。男,汉族,1943年生,湖南郴州市桂阳县黄沙坪街道(原太和镇)沙坪村人,中共党员。2003年退休。曾为桂阳县内一些中小学校的民办教师,公办教师,教研员,中小学正副校长,学区工会主席等职。1962年开始发表小诗文,主要著作有《刘典忠诗文选》,《刘典忠书画集》,《万物情思》(诗集),《笑话百出》,《聯苑趣话》,《楚南谜苑》,《芸夫寓言》,《宝宝歌谣》,《龙发才故事》(民间故事)《楚南诗聯选》,《刘典忠书画精品集》,《中国丝绸大红袍(刘典忠卷)》,《刘典忠墨宝专辑》,《刘典忠旅游诗选》《刘典忠邮品艺术荟萃》等书。主编了《中华当代谜家辞典》,《千虎争啸》(灯谜集)《新世纪诗词荟萃》等书。系中国楹联学会,中国书画家协会,中国科学诗人协会,世界美协,湖南作家协会,民间文艺家协会,杂文学会会员。中国乡土作家协会,中国当代民间文艺家协会理事。中国国家博物馆画廊客座教授,艺术指导委员。1997年荣获世界艺术名人证书。2007年被评为中国当代传统文化创作终身成就最高荣誉奖,2008年被中国文艺家联合会授予共和国艺术家荣誉称号,同年被中国国学会授予著名国学学者荣誉称号。个人传略入编《世界名人录》,《中外名人辞典》,《中国作家大辞典》,《中国当代著作家大辞典》等二百余部。




合体字:晚景如春

合体字:同甘共苦
墨韵合体,书绘时代华章
——评刘典忠合体字书法
在中华书法艺术的璀璨星河中,合体字书法以其独特的魅力闪耀着别样光芒,而刘典忠便是这一领域的杰出探索者与践行者。他的合体字书法作品,根植传统又大胆创新,以灵动笔墨勾勒出一个个富有深意与美感的艺术形象。

合体字:金玉入堂
先看《金玉入堂》,此作堪称吉祥寓意的精妙表达。“金”“玉”“入”“堂”四字巧妙融合,线条如行云流水,自然且流畅。笔法上,兼具篆书的婉通与隶书的波磔之美,笔画粗细变化间,尽显灵动与端庄。整体布局疏密得当,仿佛能让人看到金玉在堂中熠熠生辉,传递出对富足生活的美好期许,给人以温馨祥和之感。

合体字:一身正气
《一身正气》则展现出刚健雄浑的气质。字体结构严谨,笔画刚劲有力,犹如钢铁铸就。起笔藏露结合,收笔利落干脆,尽显果敢与坚毅。在合体字的构建中,各字根相互依存、相得益彰,将“一身正气”的浩然之感表现得淋漓尽致,仿佛能让人感受到一种无畏的勇气和坚定的信念扑面而来。

合体字:天下一统
《天下一统》气势恢宏,彰显出宏大的格局与胸怀。线条粗犷豪放,笔力雄健,似有千钧之力。其融合了多种书体之长,既有楷书的规整,又有行书的奔放。字体的组合巧妙自然,仿佛在诉说着天下归一的壮志豪情,给人以强烈的视觉冲击和心灵震撼。

合体字:美味十足
《美味十足》充满了生活情趣与艺术活力。字体造型活泼俏皮,笔画圆润饱满,似在跳跃舞动。笔法上,运用了行书的灵动与草书的洒脱,将“美味”的诱人之处展现得活灵活现。观此作品,仿佛能闻到美食的香气,让人感受到生活中的小确幸。

合体字: 中国梦

合体字:一生平安

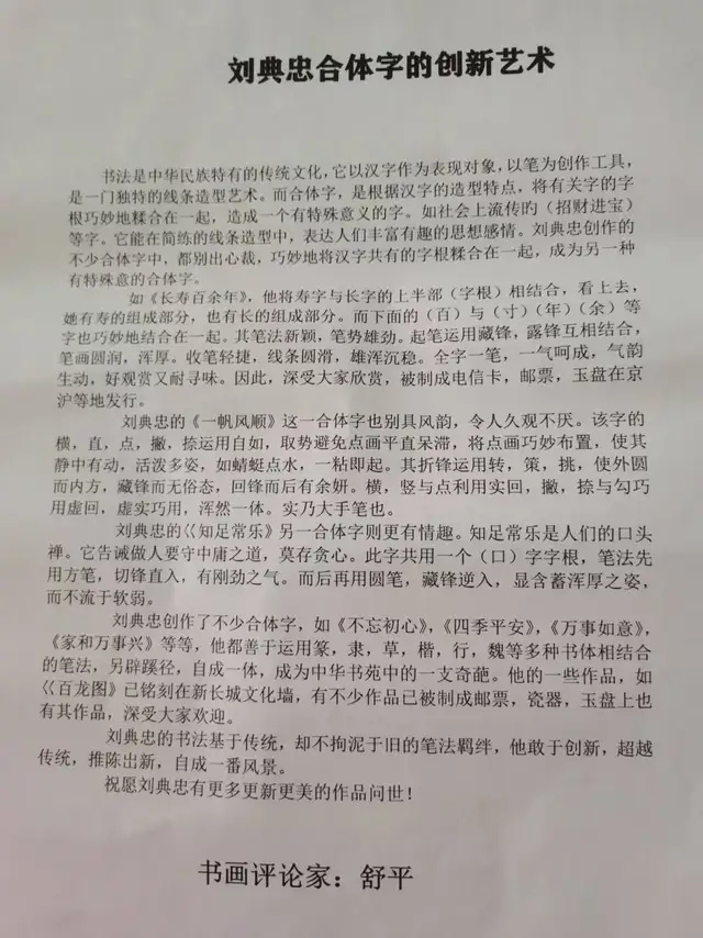
合体字:一帆风顺

合体字:酒醉千年

合体字:一日千里
刘典忠的其他作品同样精彩。如《中国梦》,以雄浑的笔触描绘出民族复兴的伟大梦想,给人以鼓舞与力量;《一生平安》用温婉的线条传递出对平安康健的深深祝福;《一帆风顺》以流畅的笔墨寓意前程顺遂;《酒醉千年》借豪放的笔法抒发对酒文化的独特感悟;《一日千里》则以灵动的字体象征时代的飞速发展。

合体字:一马当先
刘典忠的合体字书法之所以能取得如此成就,源于他对传统书法的深入钻研与对创新的执着追求。他巧妙地将多种书体的笔法、结构特点融入合体字创作中,使作品既有传统的韵味,又具现代的审美情趣。同时,他紧扣时代脉搏,将人们对美好生活的向往、对正气的崇尚等情感融入笔墨之间,让书法作品具有了更深层次的文化内涵和时代价值。

合体字:万马腾飞
在书法艺术不断发展的今天,刘典忠的合体字书法无疑为传统书法注入了新的活力。相信在未来,他将继续在书法艺术的道路上砥砺前行,创作出更多富有感染力和生命力的作品,让合体字书法这一独特的艺术形式绽放出更加绚烂的光彩。(文/李峰)

合体字:八方来财

合体字:富可思福

合体字:春和景明

合体字:不忘初心

合体字:酒醉茶香

合体字:福禄寿喜

合体字:长寿百余年

合体字:和善唯上

合体字:一衣带水

合体字:食品加工

合体字:苦味十足

合体字:元旦吉祥

合体字:千里马驰

合体字:办公室

合体字:生母九十

合体字:万众一心

合体字:孝子多福

合体字:春暖和晟

合体字:知足知矣

合体字:福寿康宁

合体字:学好孔孟

合体字:能上能下

合体字:仁者长寿

合体字:通则不痛,痛则不通

合体字:一日千里

合体字:家和万事兴

合体字:吉祥如意

合体字:家和人财兴

合体字:万事如意

合体字:四季平安

举报