遵义高速交警一大队通报
2025年9月典型案例
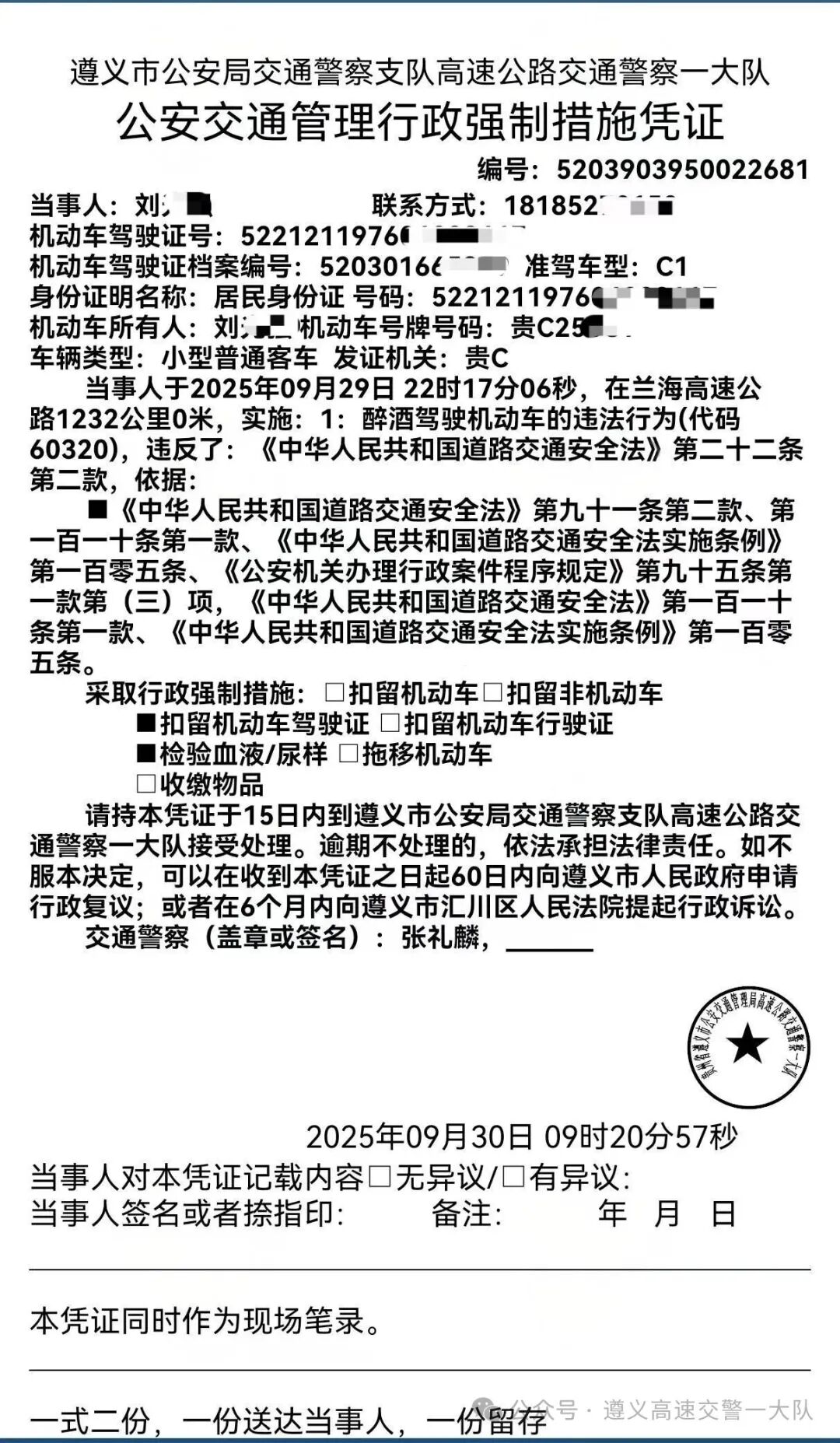
案例情况通报一
2025年9月29日22时17分许,刘某驾驶牌号为贵C牌照的小型普通客车行至兰海高速公路1232公里0米时,因涉嫌醉酒驾驶机动车的违法行为,被民警当场查获。经呼气式酒精检测仪检测,刘某呼出气体酒精含量结果为95mg/100ml,涉嫌醉酒后驾驶机动车的违法行为。经血样提取,目前遵义市公安司法鉴定中心正在检测刘某血液中乙醇成分含量,案件正在办理当中。
案例情况通报二
2025年9月30日8时19分许,欧某驾驶牌号为贵C牌照的小型轿车行至兰海高速公路1167公里0米时,因涉嫌饮酒后驾驶机动车的违法行为,被民警当场查获。经呼气式酒精检测仪检测,欧某呼出气体酒精含量结果为44mg/100ml。民警对欧某饮酒后驾驶机动车的违法行为,予以扣12分,罚款1000元,暂扣驾驶证6个月的处罚。
01
什么是酒醉驾
饮酒驾驶:是指车辆驾驶人员血液中的酒精含量大于或者等于20mg/100ml,小于80mg/100ml的驾驶行为。
醉酒驾驶:是指车辆驾驶人员血液中的酒精含量大于或者等于80mg/100ml的驾驶行为。
饮酒一分醉,驾车十分险。酒后驾车严重危害个人和群众生命财产安全,各位驾驶员要深刻认识到酒驾、醉驾等严重交通违法行为的危害性,要从思想上树立安全意识,从行动上养成文明出行的良好习惯,自觉抵制不文明的交通行为和危险驾驶行为,牢固树立安全第一意识,严守交通法规。
酒驾醉驾常见误区
❌
隔夜酒 = 没事?
酒精在人体内的代谢速度因人而异,与饮酒量、酒精种类和个人体质都有关联。因此“隔夜酒”仍可能导致体内酒精残留,达到酒驾甚至醉驾标准。
挪车不算开车?
根据《中华人民共和国道路交通安全法》,只要将车辆驶离原位置,即认定为驾驶行为。因此,饮酒后哪怕只是短距离挪车,也构成酒驾。
酒量大,少喝点没事?
酒驾认定标准与个人酒量无关,只依据血液中的酒精含量是否超过法定限值。
酒后骑摩托车算不算酒驾?
《中华人民共和国道路交通安全法》明确规定,两轮摩托车、三轮摩托车等均属于机动车。因此酒后驾驶摩托车适用机动车酒驾处罚标准。