选择城市
登录
热点
原创
精华
图文
视频
专题
人气
传播榜
文集
头条号
标签
下载APP
登录
首页
\
社会
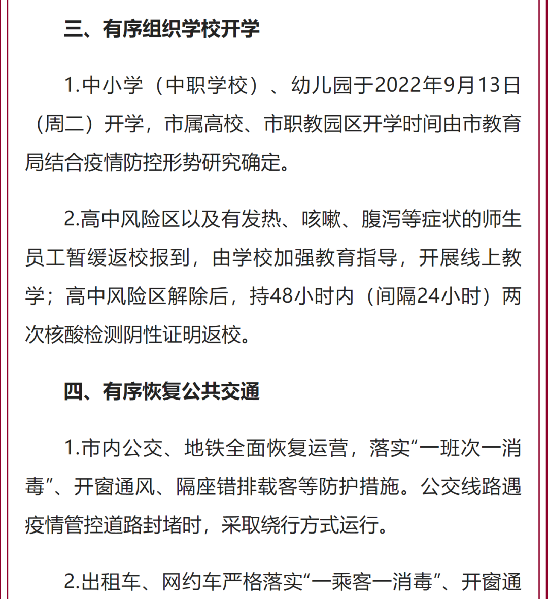
\ 石家庄 通 告
石家庄 通 告
精华
热点
2022-09-06 01:16:13
12653
阅读
关注
石家庄发布(shijiazhuangfabu)
运营|石家庄广播电视台新媒体中心
编辑
|王恩
责编|胡光
举报
查看全文
最新评论
举报
https://www.zdwx.com/news/show_2772356.html