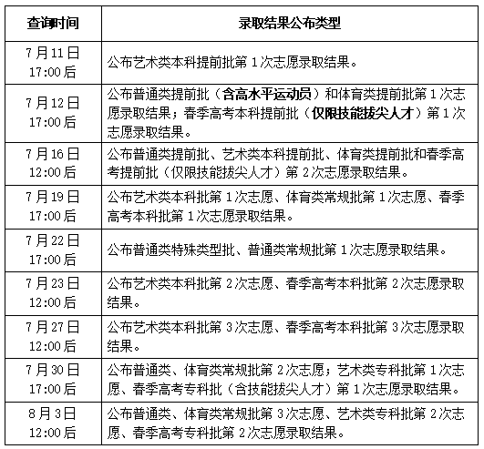
近日,山东省2023年普通高校招生录取工作已全面展开。为方便考生及时查询录取结果,现将录取结果查询方式及各批次录取结果公布时间公告如下:
注:根据录取进度不同,录取结果公布的具体时间可能会略有变化,请及时关注山东省教育招生考试院网站。